소프트웨어 개발에서 브랜치 전략을 선택하는 것은 프로젝트의 성공과 팀 효율성에 큰 영향을 미칩니다. 
Gitflow와 Github Flow는 개발자들이 자주 사용하는 두 가지 브랜치 관리 전략으로, 각기 다른 용도와 장단점을 가지고 있습니다. 
이 글에서는 Gitflow와 Github Flow의 개념, 흐름, 특징, 그리고 두 전략의 비교를 통해 어떤 상황에서 어떤 전략이 적합한지 알아보겠습니다.
Git Flow

Gitflow는 Vincent Driessen이 2010년에 제안한 브랜치 관리 모델입니다. 
이 전략은 주로 대규모 프로젝트에서 복잡한 릴리즈 관리를 체계적으로 수행하기 위해 설계되었습니다. 
Gitflow는 다양한 브랜치들을 정의하고, 이들 브랜치 간의 명확한 흐름을 통해 개발 과정을 관리합니다.
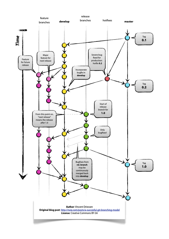
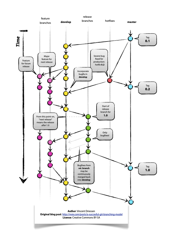
Git Flow 전체 흐름
- develop 브랜치를 main 브랜치에서 만듭니다
 - release 브랜치를 develop 브랜치에서 만듭니다
 - feature 브랜치를 develop 브랜치에서 만듭니다.
 - feature 브랜치가 완료되면 develop 브랜치에 병합됩니다
 - release 브랜치가 완료되면 develop 및 main 브랜치에 병합됩니다
 - main 브랜치에서 문제가 감지되면 hotfix 브랜치가 main 브랜치에서 만들어집니다
 - hotfix 브랜치가 완료되면 develop 및 main 브랜치에 병합됩니다
 
Git Flow의 장단점
Git Flow 장점
- 대규모 프로젝트에서 복잡한 릴리즈 관리에 유리합니다.
 - 명확한 브랜치 구조로 인해 역할이 명확히 구분됩니다.
 - 병행 작업(기능 개발, 버그 수정, 릴리즈 준비) 관리에 유리합니다.
 
Git Flow 단점
- 브랜치 구조가 복잡하여 관리가 어려울 수 있습니다.
 - 릴리즈 주기가 길어질 수 있습니다.
 - 작은 프로젝트나 빠른 배포 주기에서는 오버헤드(브랜치 구조 관리 과정에서 발생하는 추가 작업량, 복잡성, 즉 추가 비용)가 될 수 있습니다.
 
GitHub Flow

Github Flow는 Github에서 제안한 간단하고 효율적인 브랜치 관리 전략입니다.
이 전략은 주로 연속적인 배포가 필요한 소규모 프로젝트나 빠른 개발 주기를 가진 프로젝트에 적합합니다.
GitHub Flow는 간단한 브랜치 구성을 통해, 간단하지만 빠르게 배포 주기를 가집니다.
GitHub Flow 전체 흐름
- main 브랜치에서 Feature 브랜치를 만듭니다.
 - Feature 브랜치에서 작업을 완료합니다.
 - 작업이 완료되면 Pull Request를 생성합니다.
 - 코드 리뷰를 진행하고 승인합니다.
 - Main 브랜치에 Feature 브랜치를 병합합니다.
 - Main 브랜치로 병합되면 배포합니다.
 - 필요에 따라 Feature 브랜치를 삭제합니다.
 
GitHub Flow의 장단점
Github Flow 장점
- 간단한 브랜치 구조로 인해 이해하고 관리하기 쉽습니다.
 - 빠른 배포 주기와 연속적인 배포에 적합합니다.
 - 소규모 팀과 프로젝트에 유리합니다.
 
Github Flow 단점
- 릴리즈 관리를 별도로 하지 않기 때문에, 대규모 프로젝트나 복잡한 릴리즈 관리에는 부적합합니다.
 - 긴급 수정 시 복잡할 수 있습니다.
 
Gitflow와 GitHub Flow의 비교
| Gitflow | GitHub Flow | |
| 브랜치 구조 | 복잡 (main, develop, feature, release, hotfix) | 간단 (main, feature) | 
| 릴리즈 관리 | 명확하게 분리된 릴리즈 관리 | 릴리즈 관리를 별도로 하지 않음 | 
| 사용 용도 | 대규모 프로젝트, 복잡한 릴리즈 관리 | 소규모 프로젝트, 연속적인 배포 | 
| 개발 주기 | 길고 명확한 단계로 진행 | 빠르고 유연한 배포 주기 | 
| 병합 대상 | feature -> develop, release -> main | feature -> main | 
| 코드 리뷰 | 옵션 (주로 release나 hotfix 시) | 필수 (Pull Request 기반) | 
| 장점 | 명확한 브랜치 구조, 대규모 프로젝트에 적합 | 간단하고 빠른 개발 및 배포에 적합 | 
| 단점 | 복잡한 구조로 인한 관리 오버헤드 | 릴리즈 관리 부재로 인해 대규모 프로젝트에 부적합 | 
Gitflow 워크플로 | Atlassian Git Tutorial
Gitflow 워크플로에 대해 자세히 알아봅니다. 포괄적인 자습서를 통해 Git 워크플로가 사용자와 팀에 적합한지 알아보세요.
www.atlassian.com
A successful Git branching model
In this post I present a Git branching strategy for developing and releasing software as I’ve used it in many of my projects, and which has turned out to be very successful.
nvie.com
Git Branch 전략 비교 - Git Flow vs GitHub Flow
devocean.sk.com
우린 Git-flow를 사용하고 있어요 | 우아한형제들 기술블로그
안녕하세요. 우아한형제들 배민프론트개발팀에서 안드로이드 앱 개발을 하고 있는 나동호입니다. 오늘은 저희 안드로이드 파트에서 사용하고 있는 Git 브랜치 전략을 소개하려고 합니다. '배달
techblog.woowahan.com
GitHub 흐름 - GitHub Docs
GitHub 흐름은 간단한 분기 기반 워크플로입니다. GitHub 흐름은 개발자뿐만 아니라 모든 사용자에게 유용합니다. 예를 들어 여기 GitHub에서는 사이트 정책, 설명서, 로드맵에 GitHub 흐름을 사용합니
docs.github.com
Git Flow vs GitHub Flow | Alex Hyett
Alex Hyett is a Software Developer, YouTuber and Writer focussed on helping people transform their lives by learning how to code.
www.alexhyett.com